ネット、SNS、そしてYouTubeを探せばほぼ全ての情報が簡単に手に入るという嬉しい時代になりましたね。
ということでFuzzFaceに関するあらゆる情報もネット検索さえすればすぐに手に入れることが出来ます。
しかし、逆に言えば情報過多とも言えます。
そのようなサイト情報の源流を辿るとやはりオリジナルで情報を発信しているサイトに辿り着くことになると思います。
ということで、私が参考にさせて頂いたサイトや動画を備忘録としてまとめてみました。
- 1) バイブルのバイブル – Martin Grant氏のテキスト
- 2)バイブル – R.G. Keen 氏のFuzzFace回路解説ページ
- 3) FuzzFaceの分析なら – ELECTROSMASHTH
- 4) FuzzFace やペダル研究制作するなら – SmallBear
- 5) ペダル自作な方みんな大好き – CODA EFFECT
- 6) 世にあるFuzzのことならここで全てがわかる – Fuzz Central
- 7) 村田さんの分析と解説が最高 – デジマート DEEPERS View
- 8) わかりやすい! – Benimaruさんの動画
- 9) ペダル業界のレジェンドが語って弾く – JHS PedalのYoutubeチャンネル
- 10) 秋の夜長はこれを見ながらまったりできる-小岩ファンクのYoutubeチャンネル
1) バイブルのバイブル – Martin Grant氏のテキスト
回路図までテキストだけで表現されたという、Web聡明機のサイト。でもここにFuzzFaceの制作の全てが盛り込まれていると言っていいかもですね。

2)バイブル – R.G. Keen 氏のFuzzFace回路解説ページ
1998年に作られたこのサイトは各FuzzFaceのページから参照されていて、バイブルとなっています。

3) FuzzFaceの分析なら – ELECTROSMASHTH
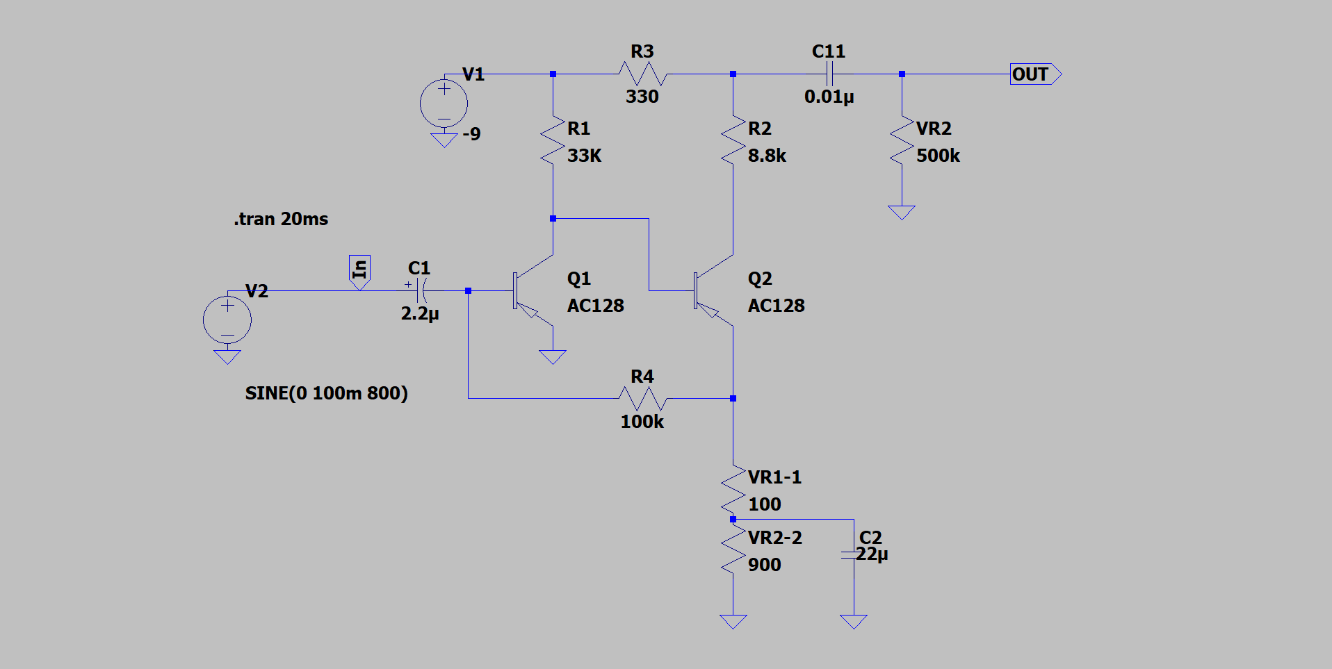
LTspiceによる回路シミュレーションから分析まで、最も深く解説されているページだと思います。

そして、その回路分析に基づいて素晴らしいFuzzFaceクローンの制作記事もアップされています。

4) FuzzFace やペダル研究制作するなら – SmallBear
ペダル自作についてかなりの情報量がアップされています。

シリコンFuzzFaceのブレットボードでの配線記事は1つ1つの配線を解説されていますので、かなり参考になります。

そしてゲルマニウムFuzzFaceの記事も情報量がすごいです。

5) ペダル自作な方みんな大好き – CODA EFFECT
ペダル自作な方ならめちゃめちゃ参考にされているサイトですよね。
まずは歴史上の各FuzzPedalのまとめ解説記事が面白い。

そして、Analogman SunfaceとFuzzFaceの回路比較分析記事も面白いです。

6) 世にあるFuzzのことならここで全てがわかる – Fuzz Central
正にその名の通り各種Fuzzのまとめページ。FuzzFace以外の回路も見れますのでかなり参考になります。

7) 村田さんの分析と解説が最高 – デジマート DEEPERS View
村田善行さんのこの動画を見てDuzzFaceのことが一気に深く知れました。Fuzzってクリーンサウンドも得意なんですね。
8) わかりやすい! – Benimaruさんの動画
こちらもYoutubeではファンが多いBenimaruさんのFuzzFace解説動画ですね。非常に簡潔でわかり易い動画をみるとFuzzFace思わず使ってrみたくなりますよね!
Miniシリーズのレビュー動画、これを見ると絶対に欲しくなりますよね。
9) ペダル業界のレジェンドが語って弾く – JHS PedalのYoutubeチャンネル
JHSのYoutubeチャンネルが初めてライブ配信で選んだお題がFuzzFaceのQAでした。
創始者のJosh Scott氏のFuzzFaceに対する造詣の深さが垣間見れます。
Josh Scott氏がお勧めのFuzzFace Mod方法。日本では最近クリーン側のサウンドを追求する流れがあると思いますが、JHSの方向性はあくまでもコンテンポラリーな方向がお好きなようです。
FuzzFace Miniの解説も面白いですね。最新のFuzzFaceも思わず欲しくなってしまいます。
10) 秋の夜長はこれを見ながらまったりできる-小岩ファンクのYoutubeチャンネル
みんな大好き小岩ファンクさんの動画です。
1966年のビンテージFuzzFaceがやってきた編ですね。ゆるい雰囲気ながらFuzzFaceの冷静な分析がいいですね。
いかがでしょうか?
その他FuzzFaceの自作サイトや、弾いてみた動画も沢山アップされていますが、それらに書かれていることや、方法はこれらのサイトや動画にほぼ入っていると思います。
つまり、これらのサイトから皆さん引用されている筈です.
ただ、サイトによっては引用の引用でなどでちょっと違うかもという内容が書かれている場合もありますので。(私のサイトもそうかもしれません)まずはこれらのサイトを押さえておくことで間違った情報の左右されないようになるかと思います。
もしもっといいサイトやオススメのサイトがあれば教えて頂ければ助かります!


コメント